- Přehledy IS
- APS (20)
- BPM - procesní řízení (23)
- Cloud computing (IaaS) (10)
- Cloud computing (SaaS) (32)
- CRM (51)
- DMS/ECM - správa dokumentů (20)
- EAM (17)
- Ekonomické systémy (68)
- ERP (76)
- HRM (28)
- ITSM (6)
- MES (32)
- Řízení výroby (36)
- WMS (29)
- Dodavatelé IT služeb a řešení
- Datová centra (25)
- Dodavatelé CAD/CAM/PLM/BIM... (38)
- Dodavatelé CRM (38)
- Dodavatelé DW-BI (50)
- Dodavatelé ERP (68)
- Informační bezpečnost (50)
- IT řešení pro logistiku (45)
- IT řešení pro stavebnictví (26)
- Řešení pro veřejný a státní sektor (27)


















![]() | Přihlaste se k odběru zpravodaje SystemNEWS na LinkedIn, který každý týden přináší výběr článků z oblasti podnikové informatiky | |
![]() | ||
Process Mining
Vydolujte si efektivnější firmu
Během doby, kterou strávíte čtením tohoto článku, vygenerují informační systémy více dat než od prehistorických dob do roku 2003. Jejich objem roste exponenciálním tempem a nejinak je tomu u dat, která se váží ke konkrétním podnikovým procesům. Technika Process Mining umožňuje tato data využít k vizualizaci podnikových procesů. Na procesy tak můžeme nahlížet nezkreslenou optikou a získat přesný obraz skutečného stavu. Process Mining otevírá novou možnost, jak zvýšit efektivitu dennodenně vykonávaných činností, a uspořit tak čas i náklady.


Co se ve firmě děje
V prostředí organizace se každý den odehrává nespočet různých činností. Ať už se objednává zboží, zpracovávají faktury, vyrábí součástky do automobilů nebo přijímají noví zaměstnanci, všechny takové činnosti podléhají určitému procesu. Tyto a další procesy jsou v moderních organizacích natolik komplexní, že je pro jednotlivce obtížné, ne-li nemožné, daný proces pojmout v celé jeho šíři. A pokud se firmě daří, často nikdo tuto potřebu ani nemá. Problém nastává v okamžiku, kdy se opožďují dodávky zboží, vázne fakturace nebo ve výrobě vyskytne velké procento zmetků.
Od dat k procesům
Process Mining nastupuje ve chvíli, kdy je potřeba ověřit, zda procesy opravdu probíhají tak, jak byly nastaveny. Nebo naopak mohla být fáze nastavení procesů podceněna a firma nemá aktuální obraz o svém každodenním chodu. Často je také Process Mining využíván ve chvíli, kdy v prováděných činnostech cítíme neefektivitu či úzké místo, ale nejsme si jisti, kde přesně nežádoucí jev nastává a jaké jsou jeho příčiny.
Jak už napovídá samotný název techniky, podobu procesu zjišťujeme na základě skutečných dat, nikoli pomocí rozhovorů se zaměstnanci a investigací napříč firmou nebo otestováním pouhého vzorku položek. Většina podnikových informačních systémů dnes generuje tzv. „procesní log“. Například log pro proces nákupu může ve zjednodušené podobě vypadat následovně:

Obrázek 1: Procesní log
Ať už se z dat snažíme zrekonstruovat proces nákupu nebo jakýkoli jiný proces, potřebujeme několik základních informací:
- ID položky,
- stavy, kterými položka prochází (viz sloupec Action v příkladu výše),
- datum a čas konkrétního stavu.
Dále v datech mohou být doplňující informace jako uživatel, organizační jednotka, oddělení, typ dokumentu atd. Tyto atributy lze posléze použít jako filtr k bližší identifikaci položek, které nás zajímají.
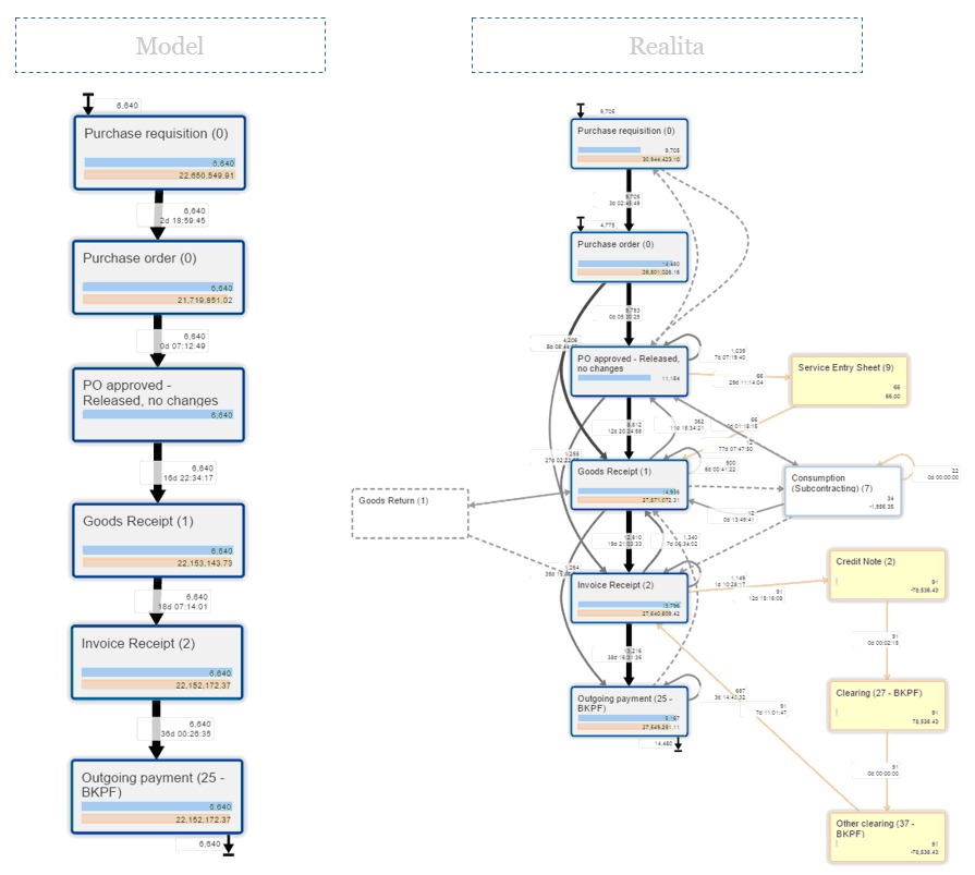
Proces, který z dat získáváme, přesně odpovídá realitě. Pokud máme proces namodelovaný a víme, jaký je jeho žádoucí stav, díky Process Miningu můžeme jednak vidět skutečný tok aktivit se všemi odchylkami a zároveň srovnání s ideálním průběhem procesu. Můžeme tak porovnat ideál s realitou.

Obrázek 2: Srovnání modelu a reálného stavu
Příklady z praxe
Technika Process Miningu má největší uplatnění v procesech, ve kterých dochází k velkému počtu opakování. Například zpracování dokumentů, nákup, schválení přístupu do systému, výroba součástky nebo příjem objednávek. Na základě zpracování velkého množství dat můžeme pozorovat nejčastější průběhy procesu, odchylky od pravidel či dobu trvání jednotlivých kroků. Pokud máme v datech informaci o uživateli, můžeme sledovat, kdo s kým nejčastěji spolupracuje a zdali někde nebyl porušen princip oddělení pravomocí. Jako konkrétní příklad zadání lze uvést zkoumání nákupního procesu ze systému SAP nebo analýzu dat z tiketovacích systémů týkající se přístupů uživatelů do podnikových aplikací a systémů.
K častým zjištěním zde patří opakovaný průchod položek určitým stavem. V procesu tak vzniká nežádoucí zacyklení. To signalizuje, že byly špatně nastaveny pravomoce nebo se například jedná o lidskou chybu, kdy byla položka předána na špatné oddělení. Dále můžeme odhalit nežádoucí prostoj mezi jednotlivými aktivitami.
Process Mining není omezený na konkrétní odvětví nebo část firmy. Dá se využít ve většině oblastí od logistiky přes výrobu až po finance. Jediný limitující faktor je existence vhodných dat.
Procesy vytvořené z dat umožňují:
- zachytit komplexní nezkreslený obraz reality,
- nahlížet na procesy z více úhlů pohledu,
- odhalit odchylky od žádoucího průběhu procesu,
- identifikovat příčiny neefektivit a zpoždění v procesu.
Nástroje
K finálnímu zobrazení procesů lze využít několik komerčně i nekomerčně dostupných nástrojů (např. Celonis, Perceptive, Disco, ProM), které na bázi speciálního algoritmu umožňují vizualizaci procesů. Tyto nástroje zpravidla umožnují soustředit se pouze na významné charakteristiky procesů a odfiltrovat jednotlivé excesy. Další součástí funkcionality je nastavení vlastních filtrů. Například omezení zobrazovaných položek pouze na ty, kde dochází k opakování konkrétního kroku nebo k přímé souslednosti konkrétních aktivit. Mimo to jsou samozřejmě dostupné standardní filtry, které umožňují filtrovat podle všech atributů dostupných v datech.
Některé nástroje umožňují data vizualizovat v reálném čase nebo vytvářet na základě procesních dat komplexní dashboardy včetně grafů a tabulek. V realitě tak můžeme sledovat na jedné obrazovce například nákupní proces a neefektivity identifikovat hned v zárodku. K procesním grafům lze vytvářet další vizualizace a tabulky, které zobrazí proces z více úhlů pohledu a nabídnou podněty pro jeho zlepšení.

Obrázek 3: Dashboard založený na procesních datech
Proč je dobré zkoumat procesy?
Process mining je poměrně revolučním přístupem k analýze a nastavení procesů. Společnost má tak poprvé možnost vidět své procesy v pravdivé a nezkreslené podobě. Není závislá na omezených vzorcích, neaktuálních procesních diagramech a subjektivních názorech. V současné době rapidní konkurence znamená porozumění vlastním procesům nezanedbatelnou konkurenční výhodu. Zjištění toho, co se ve Vašich vlastních, dobře známých, procesech ve skutečnosti děje, může i vám způsobit nejedno překvapení.
![]() |
Jan Šolc Autor článku je datový analytik ve společnosti PricewaterhouseCoopers (PwC). |


![]() ![]() | ||||||
Po | Út | St | Čt | Pá | So | Ne |
1 | 2 | 3 | 4 | 5 | ||
6 | 7 | 8 | 9 | 10 | 11 | 12 |
13 | 14 | 15 | 16 | 17 | 18 | 19 |
20 | 21 | 22 | 23 | 24 | 25 | 26 |
27 | 28 | 29 | 30 | 31 | 1 | 2 |
3 | 4 | 5 | 6 | 7 | 8 | 9 |
16.10. | Abacus servery 2025 |
21.10. | Bezpečnosť a dostupnosť dát 2025 |
11.11. | Umělá inteligence v IT infrastruktuře 2025 |
Formulář pro přidání akce
16.10. | AI HotSpot 2025 |
23.10. | [WEBINÁŘ ] Když CAD přestane být jen kreslení - Objevte... |
13.11. | Update Conference Prague 2025 |